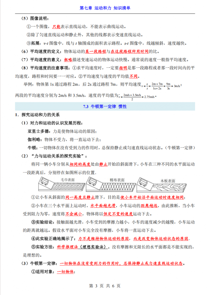
八年级(下)物理第7章 运动和力 知识清单(沪粤版).pdfmeiqi2小时前更新关注私信43587 此处内容已隐藏,请付费后查看 八年级(下)物理第7章 运动和力 知识清单(沪粤版).pdf此内容为付费资源,请付费后查看¥19.9年度会员免费永久会员免费立即购买您当前未登录!建议登陆后购买,可保存购买订单付费资源© 版权声明本站资源来自会员发布以及互联网收集,不代表本站立场,仅限学习交流使用,请遵循相关法律法规,如有侵权争议、不妥之处请联系本站删除处理!THE END【物理化学】中考# 八年级物理知识清单 喜欢就支持一下吧点赞87 分享QQ空间微博QQ好友海报分享复制链接收藏